Tuesday March 2026

হটলাইন

সেবা এবং ধাপ

নং শিরোনাম সেবার ধাপ কার্যকলাপ
  
উপজেলা রিসোর্স সেন্টারের সেবা প্রদানের ধাপ দেখুন
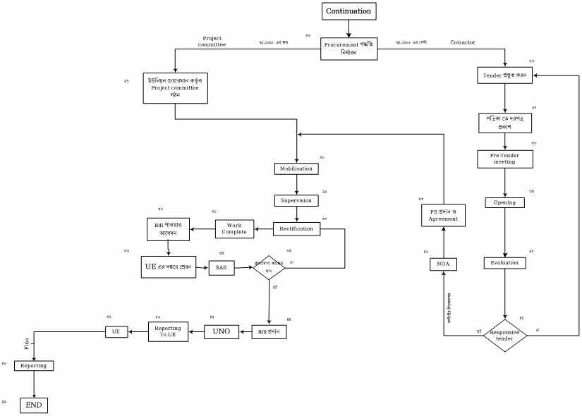
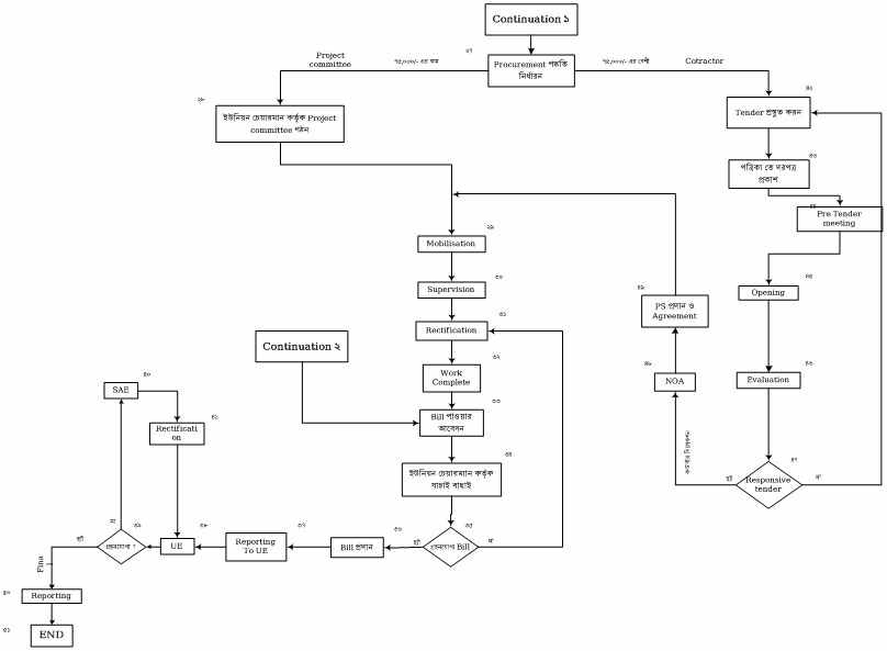
হাট-বাজার প্রকল্প বাস্তবায়ন ধাপ-২ দেখুন
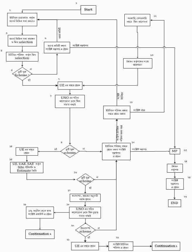
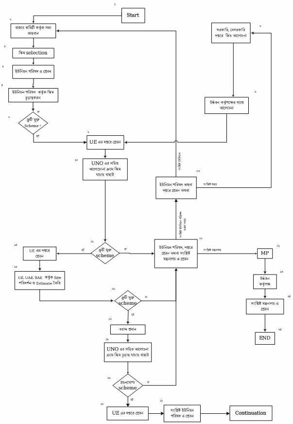
হাট-বাজার প্রকল্প বাস্তবায়ন ধাপ-১ দেখুন
প্রকল্প বাস্তবায়ন ধাপ-2 দেখুন
রোগনিরাময় বা চিকিৎসা সেবা দেখুন
প্রকল্প বাস্তবায়ন ধাপ ১ দেখুন
৪। মৎস্য চাষ সম্প্রসারণের লক্ষ্যে ব্যক্তি / প্রতিষ্ঠানকে ঋণ প্রাপ্তিতে সহায়তা সেবা প্রদান। দেখুন
মোহাম্মদ এনায়েত হোসেন দেখুন
৩। অফিসে আগত মৎস্য চাষীদের মৎস্য চাষ বিষয়ক পরামর্শ সেবা প্রদান। দেখুন
১০ ২। মৎস্য চাষ বিষয়ক বিষয় ভিত্তিক প্রশিক্ষন / মত বিনিময় সভা আয়োজনের মাধ্যমে সম্প্রসারণ সেবা প্রদান। দেখুন
দেখছেন ১ থেকে ১০ পর্যন্ত, মোট ২৯ এন্ট্রি

এক্সেসিবিলিটি

স্ক্রিন রিডার ডাউনলোড করুন